近日,合川花滩医院《药学动态》季刊出版第22期,这份自医院建院以来持续发行的院内药学专业刊物,已成为医院践行“看好病、服好务,防病康养两不误”服务宗旨的重要载体,为合川民众用药安全筑起一道专业防线。


潜心办刊 坚守"三原则"
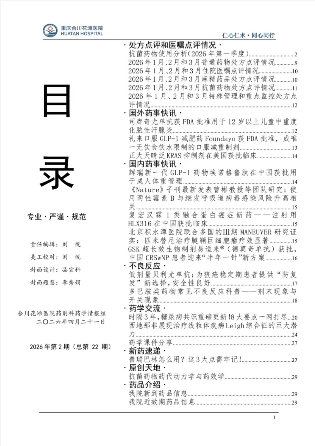
《药学动态》始终秉持“专业、严谨、规范”的办刊宗旨,实行电子版季度期刊,由医院药剂科药学专业组精心编撰,严格把控每一期内容质量关。刊物封面题签由中国书协会员李秀娟题写,由专业部门负责封面设计,形成了兼具专业性与可读性的办刊风格。
躬耕杏林 构建安全网
作为医院药事管理的重要窗口,《药学动态》内容涵盖多个专业板块:一是处方点评专栏:系统分析每季度抗菌药物使用情况,每月开展普通药物、住院医嘱、麻醉及精神药品、抗菌药物及特殊管理药品的处方点评,2026年第一季度已完成1-3月全品类处方点评工作;二是药事快讯:及时传递国内外药学前沿动态,如司库奇尤单抗获批用于儿童中重度化脓性汗腺炎、礼来口服GLP-1减肥药Foundayo获FDA批准等重要信息;三是药品信息:详细公布医院药品目录及相关信息,为临床用药提供精准参考;四是不良反应、药学交流、新药速递、原创天地、药品介绍等,为科室和患者用药提供权威咨询。
坚守初心 践行“两不误”
《药学动态》通过动态掌握医院用药情况、点评指导用药实践、交流临床用药专家共识、及时传达上级用药要求,不仅提升了医院药事管理水平,更将专业药学服务延伸至患者端,实现了"看好病"与"服好务"的有机统一。
医院药剂科负责人表示,《药学动态》的持续出版,体现了花滩医院对合理用药、规范用药的高度重视,也是医院履行社会责任、保障民众用药安全的具体举措。通过这份期刊,医院将继续为合川民众提供更专业、更安全、更贴心的药学服务,为建设健康合川贡献力量。
总编辑:杨 彪
副总编:吴显峰
审 核:平定
校 对:华雪
责 编:唐海
通讯员:李唯
来 源:合川区融媒体中心